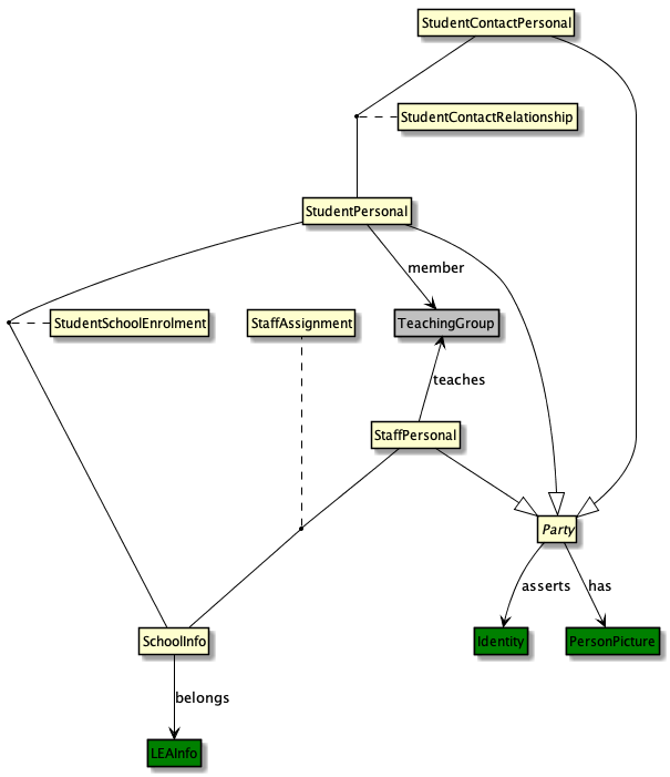
3.10 SIF AU Student Baseline Profile (SBP) and supporting objects

This represents the objects in the original SBP, SchoolInfo, StudentPersonal, StudentSchoolEnrollment, StudentContactRelationship, StudentContactPersonal and TeachingGroup. Other Objects included in this group as supporting objects.

3.10.1 Identity

This object allows a system that stores network identities and/or passwords to share them with other applications through SIF. The provider of the Identity object may only support providing an identity or a password, or it may support both.

SIF_Events are reported for this object.

Identity
Figure 3.10.1-1: Identity Identity RefId SIF_RefId SIF_RefObject AuthenticationSource IdentityAssertions PasswordList AuthenticationSourceGlobalUID LocalCodeList SIF_Metadata SIF_ExtendedElements
 Element/@AttributeCharPrivacy RatingDescriptionType
 Identity High

This object allows a system that stores network identities and/or passwords to share them with other applications through SIF. The provider of the Identity object may only support providing an identity or a password, or it may support both.

 
 
@
key
RefIdMHigh

The SIF RefId that uniquely identifies this object.

 
RefIdType
 SIF_RefIdMHigh

The SIF RefId of a StudentPersonal, StaffPersonal, or StudentContactPersonal object.

 
IdRefType
@SIF_RefObjectMHigh

The type of SIF object that the SIF_RefId attribute identifies.

 
values:
StudentPersonal
StaffPersonal
StudentContactPersonal
 AuthenticationSourceMHigh

The type of source system that produced this Identity object.

See implementation notes for provider requirements.

 
values:
AUAccessShibboleth
MSActiveDirectory
NovellNDS
OpenDirectory
OpenID
Other
 IdentityAssertionsOHigh

The list of identity assertions for this user.

 
IdentityAssertionsType
 PasswordListOHigh

Allows a provider or publisher to specify the same password using multiple algorithms, if supported.

 
PasswordListType
 AuthenticationSourceGlobalUIDOHigh

The globally unique person identifier that links together separate Identity objects which reference the same Person.

 
IdRefType
 LocalCodeListOHigh

A list of local values important to transmit with this object.

 
LocalCodeListType
 SIF_MetadataOHigh SIF_MetadataType
 SIF_ExtendedElementsOHigh SIF_ExtendedElementsType
Table 3.10.1-1: Identity
{ "Identity": { "RefId": "4286194F-43ED-43C1-8EE2-F0A27C4BEF86", "SIF_RefId": { "SIF_RefObject": "StudentPersonal", "value": "23B08571-E4D6-45C3-B82A-3E52E5349925" }, "AuthenticationSource": "AUAccessShibboleth", "IdentityAssertions": { "IdentityAssertion": [ { "SchemaName": "eduPersonPrincipalName", "value": "john.doe@asdf.edu.au" } ] }, "AuthenticationSourceGlobalUID": "A9A6CB2B-C493-4427-8C1F-D6587D448B35" } }
<Identity RefId="4286194F-43ED-43C1-8EE2-F0A27C4BEF86"> <SIF_RefId SIF_RefObject="StudentPersonal">23B08571-E4D6-45C3-B82A-3E52E5349925</SIF_RefId> <AuthenticationSource>AUAccessShibboleth</AuthenticationSource> <IdentityAssertions> <IdentityAssertion SchemaName="eduPersonPrincipalName">john.doe@asdf.edu.au</IdentityAssertion> </IdentityAssertions> <AuthenticationSourceGlobalUID>A9A6CB2B-C493-4427-8C1F-D6587D448B35</AuthenticationSourceGlobalUID> </Identity>
Example 3.10.1-1: Identity published by an Access Federation Shibboleth Provider
{ "Identity": { "RefId": "4286194F-43ED-43C1-8EE2-F0A27C4BEF86", "SIF_RefId": { "SIF_RefObject": "StudentPersonal", "value": "23B08571-E4D6-45C3-B82A-3E52E5349925" }, "AuthenticationSource": "MSActiveDirectory", "IdentityAssertions": { "IdentityAssertion": [ { "SchemaName": "sAmAccountName", "value": "user01" }, { "SchemaName": "userPrincipalName", "value": "user01@asdf.edu.au" }, { "SchemaName": "distinguishedName", "value": "cn=User01,cn=Users,dc=org" } ] }, "PasswordList": { "Password": [ { "Algorithm": "SHA1", "KeyName": " ", "value": "UGFzc3cwcmQ=" } ] }, "AuthenticationSourceGlobalUID": "23A08571-E4D6-45C3-B82A-3E52E5349925", "LocalCodeList": { "LocalCode": [ { "LocalisedCode": "SHA-256", "Description": "This is the algorithm to use here.", "Element": " PasswordList/Password[1]/@Algorithm", "ListIndex": 1 } ] } } }
<Identity RefId="4286194F-43ED-43C1-8EE2-F0A27C4BEF86"> <SIF_RefId SIF_RefObject="StudentPersonal">23B08571-E4D6-45C3-B82A-3E52E5349925</SIF_RefId> <AuthenticationSource>MSActiveDirectory</AuthenticationSource> <IdentityAssertions> <IdentityAssertion SchemaName="sAmAccountName">user01</IdentityAssertion> <IdentityAssertion SchemaName="userPrincipalName">user01@asdf.edu.au</IdentityAssertion> <IdentityAssertion SchemaName="distinguishedName">cn=User01,cn=Users,dc=org</IdentityAssertion> </IdentityAssertions> <PasswordList> <Password Algorithm="SHA1" KeyName=" ">UGFzc3cwcmQ=</Password> </PasswordList> <AuthenticationSourceGlobalUID>23A08571-E4D6-45C3-B82A-3E52E5349925</AuthenticationSourceGlobalUID> <LocalCodeList> <LocalCode> <LocalisedCode>SHA-256</LocalisedCode> <Description>This is the algorithm to use here.</Description> <Element> PasswordList/Password[1]/@Algorithm</Element> <ListIndex>1</ListIndex> </LocalCode> </LocalCodeList> </Identity>
Example 3.10.1-2: Identity published by Microsoft Active Directory
{ "Identity": { "RefId": "4286194F-43ED-43C1-8EE2-F0A27C4BEF86", "SIF_RefId": { "SIF_RefObject": "StudentPersonal", "value": "23B08571-E4D6-45C3-B82A-3E52E5349925" }, "AuthenticationSource": "OpenID", "IdentityAssertions": { "IdentityAssertion": [ { "SchemaName": "openid.identity", "value": "http://verisign.org/p/alice " }, { "SchemaName": "openid.server", "value": "http://verisign.org " } ] }, "AuthenticationSourceGlobalUID": "A9A6CB2B-C493-4427-8C1F-D6587D448B35" } }
<Identity RefId="4286194F-43ED-43C1-8EE2-F0A27C4BEF86"> <SIF_RefId SIF_RefObject="StudentPersonal">23B08571-E4D6-45C3-B82A-3E52E5349925</SIF_RefId> <AuthenticationSource>OpenID</AuthenticationSource> <IdentityAssertions> <IdentityAssertion SchemaName="openid.identity">http://verisign.org/p/alice </IdentityAssertion> <IdentityAssertion SchemaName="openid.server">http://verisign.org </IdentityAssertion> </IdentityAssertions> <AuthenticationSourceGlobalUID>A9A6CB2B-C493-4427-8C1F-D6587D448B35</AuthenticationSourceGlobalUID> </Identity>
Example 3.10.1-3: Identity published by an OpenID provider

3.10.2 LEAInfo

This object contains information about a school district, region, or other Local, State or Jurisdiction Educational Authority.

SIF_Events are reported for this object.

LEAInfo
Figure 3.10.2-1: LEAInfo LEAInfo RefId LocalId StateProvinceId CommonwealthId LEAName LEAURL EducationAgencyType LEAContactList PhoneNumberList AddressList OperationalStatus JurisdictionLowerHouse SLA LocalCodeList SIF_Metadata SIF_ExtendedElements
 Element/@AttributeCharPrivacy RatingDescriptionType
 LEAInfo Low

This object contains information about a school district, region, or other Local, State or Jurisdiction Educational Authority.

 
 
@
key
RefIdMLow

The GUID of the LEA whose information this is.

 
RefIdType
 LocalIdMLow

The locally-assigned identifier for this LEA.

 
LocalIdType
 StateProvinceIdOLow

The state-assigned identifier for this LEA.

 
StateProvinceIdType
 CommonwealthIdOLow

Commonwealth Identifier for this Entity.

 
xs:normalizedString
 LEANameMLow

Name of LEA.

 
xs:normalizedString
 LEAURLOLow

URL for the LEA.

 
xs:anyURI
 EducationAgencyTypeOLow

The classification of the education agency within the geographic boundaries of a state according to the level of administrative and operational control.

 
AgencyType
 LEAContactListOLow

A list of information on contact persons for this LEA.

 
LEAContactListType
 PhoneNumberListOLow

The LEA's phone number(s).

 
PhoneNumberListType
 AddressListOLow

The LEA's address(es).

 
AddressListType
 OperationalStatusOLow

Operational condition of a school.

 
OperationalStatusType
 JurisdictionLowerHouseOLow

Lower House area that the school/campus belongs to.

 
xs:normalizedString
 SLAOLow

Statistical Local Area that the school/campus belongs to.

 
AUCodeSetsAustralianStandardGeographicalClassificationASGCType
 LocalCodeListOLow LocalCodeListType
 SIF_MetadataOLow SIF_MetadataType
 SIF_ExtendedElementsOLow SIF_ExtendedElementsType
Table 3.10.2-1: LEAInfo
{ "LEAInfo": { "RefId": "D3E34B35-9D75-101A-8C3D-00AA001A1652", "LocalId": "EMR", "StateProvinceId": "EMR", "CommonwealthId": "4215750", "LEAName": "Eastern Metro School District", "LEAURL": "http://www.EMR.vic.edu.au", "EducationAgencyType": { "Code": "01" }, "LEAContactList": { "LEAContact": [ { "PublishInDirectory": "Y", "ContactInfo": { "Name": { "Type": "LGL", "FamilyName": "Smith", "GivenName": "Theo", "FullName": "Theo Smith" }, "PositionTitle": "Superintendent", "EmailList": { "Email": [ { "Type": "01", "value": "drseuss@edumail.vic.edu.au" } ] }, "PhoneNumberList": { "PhoneNumber": [ { "Type": "0096", "Number": "(03) 9745 7455" } ] } } } ] }, "PhoneNumberList": { "PhoneNumber": [ { "Type": "0096", "Number": "(03) 9745 7455" } ] }, "OperationalStatus": "O", "JurisdictionLowerHouse": "Unknown", "SLA": "205801452" } }
<LEAInfo RefId="D3E34B35-9D75-101A-8C3D-00AA001A1652"> <LocalId>EMR</LocalId> <StateProvinceId>EMR</StateProvinceId> <CommonwealthId>4215750</CommonwealthId> <LEAName>Eastern Metro School District</LEAName> <LEAURL>http://www.EMR.vic.edu.au</LEAURL> <EducationAgencyType> <Code>01</Code> </EducationAgencyType> <LEAContactList> <LEAContact> <PublishInDirectory>Y</PublishInDirectory> <ContactInfo> <Name Type="LGL"> <FamilyName>Smith</FamilyName> <GivenName>Theo</GivenName> <FullName>Theo Smith</FullName> </Name> <PositionTitle>Superintendent</PositionTitle> <EmailList> <Email Type="01">drseuss@edumail.vic.edu.au</Email> </EmailList> <PhoneNumberList> <PhoneNumber Type="0096"> <Number>(03) 9745 7455</Number> </PhoneNumber> </PhoneNumberList> </ContactInfo> </LEAContact> </LEAContactList> <PhoneNumberList> <PhoneNumber Type="0096"> <Number>(03) 9745 7455</Number> </PhoneNumber> </PhoneNumberList> <OperationalStatus>O</OperationalStatus> <JurisdictionLowerHouse>Unknown</JurisdictionLowerHouse> <SLA>205801452</SLA> </LEAInfo>
Example 3.10.2-1: LEAInfo

3.10.3 PersonPicture

This object contains information about the person's picture.

SIF_Events are reported for this object.

PersonPicture
Figure 3.10.3-1: PersonPicture PersonPicture RefId ParentObjectRefId SIF_RefObject SchoolYear PictureSource Type OKToPublish PublishingPermissionList LocalCodeList SIF_Metadata SIF_ExtendedElements
 Element/@AttributeCharPrivacy RatingDescriptionType
 PersonPicture Medium

This object contains information about the person's picture.

 
 
@
key
RefIdMMedium

The ID (GUID) that uniquely identifies the picture.

 
RefIdType
 ParentObjectRefIdMMedium

The GUID of the personal object to which this picture is linked

 
IdRefType
@SIF_RefObjectMMedium

The name of the object reference.

 
values:
StudentPersonal
StaffPersonal
StudentContactPersonal
 SchoolYearMMedium

School year for which this enrollment is applicable, expressed as the four-digit year in which the school year ends (e.g. 2007).

 
SchoolYearType
 PictureSourceMMedium

This element defines the picture. If the Type attribute is URL, this is the location of the picture in [JPEG] format; if Type is JPEG, this is the [JPEG] image data encoded using the Base64 Content-Transfer-Encoding defined in Section 6.8 of [RFC 2045].

 
URIOrBinaryType
@TypeMMedium

The way the picture is specified.

 
AUCodeSetsPictureSourceType
 OKToPublishOMedium

Can the picture be published?

 
AUCodeSetsYesOrNoCategoryType
 PublishingPermissionListOMedium

List of Permissions Applicable.

 
PublishingPermissionListType
 LocalCodeListOLow LocalCodeListType
 SIF_MetadataOMedium SIF_MetadataType
 SIF_ExtendedElementsOMedium SIF_ExtendedElementsType
Table 3.10.3-1: PersonPicture
{ "PersonPicture": { "RefId": "D3E34B35-9D75-101A-8C3D-00AA001A1652", "ParentObjectRefId": { "SIF_RefObject": "StudentPersonal", "value": "AA648462-8886-24AA-5294-BC638017320B" }, "SchoolYear": "2007", "PictureSource": { "Type": "01", "value": "http://www.schoolsite.com/pictures/2007/1234.jpg " }, "OKToPublish": "Y", "PublishingPermissionList": { "PublishingPermission": [ { "PermissionCategory": "OKPrintedMaterial", "PermissionValue": "Y" }, { "PermissionCategory": "OKOnlineMaterial", "PermissionValue": "Y" }, { "PermissionCategory": "OKMediaRelease", "PermissionValue": "U" } ] } } }
<PersonPicture RefId="D3E34B35-9D75-101A-8C3D-00AA001A1652"> <ParentObjectRefId SIF_RefObject="StudentPersonal">AA648462-8886-24AA-5294-BC638017320B</ParentObjectRefId> <SchoolYear>2007</SchoolYear> <PictureSource Type="01">http://www.schoolsite.com/pictures/2007/1234.jpg </PictureSource> <OKToPublish>Y</OKToPublish> <PublishingPermissionList> <PublishingPermission> <PermissionCategory>OKPrintedMaterial</PermissionCategory> <!-- Permission to publish to Printed material e.g. NameTag --> <PermissionValue>Y</PermissionValue> </PublishingPermission> <PublishingPermission> <PermissionCategory>OKOnlineMaterial</PermissionCategory> <!-- Permission to publish online material e.g. School's Website --> <PermissionValue>Y</PermissionValue> </PublishingPermission> <PublishingPermission> <PermissionCategory>OKMediaRelease</PermissionCategory> <!-- Permission to release to the Media e.g. for school related activities --> <PermissionValue>U</PermissionValue> </PublishingPermission> </PublishingPermissionList> </PersonPicture>
Example 3.10.3-1: PersonPicture

3.10.4 SchoolInfo

This object contains information about the school or campus.

SIF_Events are reported for this object.

SchoolInfo
Figure 3.10.4-1: SchoolInfo SchoolInfo RefId LocalId StateProvinceId CommonwealthId ACARAId OtherIdList SchoolName LEAInfoRefId OtherLEA SIF_RefObject SchoolDistrict SchoolDistrictLocalId SchoolType SchoolFocusList SchoolURL SchoolEmailList PrincipalInfo SchoolContactList AddressList PhoneNumberList SessionType YearLevels ARIA OperationalStatus FederalElectorate Campus SchoolSector IndependentSchool NonGovSystemicStatus System ReligiousAffiliation SchoolGeographicLocation LocalGovernmentArea JurisdictionLowerHouse SLA SchoolCoEdStatus BoardingSchoolStatus YearLevelEnrollmentList TotalEnrollments Entity_Open Entity_Close SchoolGroupList SchoolTimeZone LocalCodeList SIF_Metadata SIF_ExtendedElements
 Element/@AttributeCharPrivacy RatingDescriptionType
 SchoolInfo Low

This object contains information about the school or campus.

 
 
@
key
RefIdMLow

The GUID that identifies this school.

 
RefIdType
 LocalIdOLow

The locally-assigned identifier for this school.

 
LocalIdType
 StateProvinceIdOLow

The state-assigned identifier for this school.

 
StateProvinceIdType
 CommonwealthIdOLow

Commonwealth identifier for this school/campus.

 
xs:normalizedString
 ACARAIdOLow

ACARA identifier for this school/campus.

 
xs:normalizedString
 OtherIdListOLow

Lists all "other" identifiers associated with the school.

 
OtherIdListType
 SchoolNameMLow

Name of school/campus.

 
xs:normalizedString
 LEAInfoRefIdOLow

The ID (GUID) that references the school district of which this school is a member.

 
RefIdType
 OtherLEAOLow

The ID (GUID) of another related education agency, such as a regional service agency.

 
RefIdType
@SIF_RefObjectMLow

The name of the object reference.

 
values:
LEAInfo
 SchoolDistrictOLow

The school district of which this school/campus is a member. Equivalent to DEECD Region.

 
xs:normalizedString
 SchoolDistrictLocalIdOLow

The school district Local ID. This should be the same as the LocalId in the LEAInfo if LEAInfo details are supplied.

 
LocalIdType
 SchoolTypeOLow

An indication of the level of the educational institution.

 
AUCodeSetsSchoolLevelType
 SchoolFocusListOLow

Lists all "other" identifiers associated with the student.

 
SchoolFocusListType
 SchoolURLOLow

URL for the school.

 
SchoolURLType
 SchoolEmailListOLow

List of contact emails for the school.

 
EmailListType
 PrincipalInfoOLow

Information about the campus or school principal.

 
PrincipalInfoType
 SchoolContactListOLow

A list of contact persons associated with a school.

 
SchoolContactListType
 AddressListOLow

The school's addresses.

 
AddressListType
 PhoneNumberListOLow

The school's phone numbers.

 
PhoneNumberListType
 SessionTypeOLow

Code that specifies the session type.

 
AUCodeSetsSessionTypeType
 YearLevelsOLow

List of year levels offered by the school.

 
YearLevelsType
 ARIAOLowAccessibility/Remoteness Indicator of Australia. xs:decimal
 OperationalStatusOLow

Operational condition of a school.

 
OperationalStatusType
 FederalElectorateOLow

Australian Federal Electorate.

 
AUCodeSetsFederalElectorateType
 CampusOLow

Optional campus details.

 
CampusContainerType
 SchoolSectorMLow

(Government, or Non-Government).

 
AUCodeSetsSchoolSectorCodeType
 IndependentSchoolOLow

Indicator as to whether school is an independent school (as opposed to government or catholic school).

 
AUCodeSetsYesOrNoCategoryType
 NonGovSystemicStatusOLow

Used to clarify a non-government school's systemic status. Either Systemic or Non-Systemic.

 
AUCodeSetsSystemicStatusType
 SystemOLow

System if a systemic school.

 
AUCodeSetsSchoolSystemType
 ReligiousAffiliationOLow

Religious affiliation (if any).

 
AUCodeSetsAustralianStandardClassificationOfReligiousGroupsASCRGType
 SchoolGeographicLocationOLow

School Location

 
AUCodeSetsSchoolLocationType
 LocalGovernmentAreaOLow

LocalGovernmentArea that that school/campus is located in.

 
xs:normalizedString
 JurisdictionLowerHouseOLow

Lower House area that the school/campus belongs to.

 
xs:normalizedString
 SLAOLow

Statistical Local Area that the school/campus belongs to.

 
AUCodeSetsAustralianStandardGeographicalClassificationASGCType
 SchoolCoEdStatusOLow

Gender of student population.

 
AUCodeSetsSchoolCoEdStatusType
 BoardingSchoolStatusOLow

Is this school a Boarding School?

 
AUCodeSetsYesOrNoCategoryType
 YearLevelEnrollmentListOLow

Container for number of students enrolled per year level.

 
YearLevelEnrollmentListType
 TotalEnrollmentsOLow

Optional School/Campus enrolments.

 
TotalEnrollmentsType
 Entity_OpenOLow

Opening date of entity.

 
xs:date
 Entity_CloseOLow

Closing date of entity. This element is allowed to be omitted and/or null.

 
xs:date
 SchoolGroupListOLow

List of Local identifiers used to identify a loosely connected group of schools. E.g. Yarra Valley Cluster.

 
SchoolGroupListType
 SchoolTimeZoneOLow

An optional placeholder for a school's time zone.

 
AUCodeSetsAustralianTimeZoneType
 LocalCodeListOLow LocalCodeListType
 SIF_MetadataOLow SIF_MetadataType
 SIF_ExtendedElementsOLow SIF_ExtendedElementsType
Table 3.10.4-1: SchoolInfo
{ "SchoolInfo": { "RefId": "D3E34B35-9D75-101A-8C3D-00AA001A1652", "LocalId": "01011234", "StateProvinceId": "01011234", "CommonwealthId": "012345", "SchoolName": "Lincoln Secondary College", "LEAInfoRefId": "73648462-8886-24AA-5294-BC6380173276", "OtherLEA": { "SIF_RefObject": "LEAInfo", "value": "AA648462-8886-24AA-5294-BC638017320B" }, "SchoolDistrict": " Southern Metropolitan Region", "SchoolType": "Pri/Sec", "SchoolFocusList": { "SchoolFocus": [ "01", "03" ] }, "SchoolURL": "http://www.lincolnsc.edu.vic.au", "PrincipalInfo": { "ContactName": { "Type": "LGL", "Title": "Mr", "FamilyName": "Mason", "GivenName": "Francis", "MiddleName": "Frank", "Suffix": "Jr.", "FullName": "Mr Frank Mason Jr." }, "ContactTitle": "Senior School Principal" }, "SchoolContactList": { "SchoolContact": [ { "PublishInDirectory": "Y", "ContactInfo": { "Name": { "Type": "LGL", "Title": "Mr", "FamilyName": "Miller", "GivenName": "James", "MiddleName": "Mark", "Suffix": "Jr.", "FullName": "Mr James Mark Miller Jr." }, "PositionTitle": "Business Manager", "Role": "School Information Contact Point", "Address": { "Type": "0123", "Role": "012B", "Street": { "Line1": "23 Nicholson Street" }, "City": "Carnegie", "StateProvince": "VIC", "Country": "1101", "PostalCode": "3004", "GridLocation": { "Latitude": 23.9876, "Longitude": -98.8765 } }, "EmailList": { "Email": [ { "Type": "01", "value": "jmiller@lsc.vic.edu.au" }, { "Type": "02", "value": "jmiller@yahoo.com.au" } ] }, "PhoneNumberList": { "PhoneNumber": [ { "Type": "0096", "Number": "03 9637-2000", "Extension": "72345", "ListedStatus": "Y" } ] } } } ] }, "PhoneNumberList": { "PhoneNumber": [ { "Type": "0096", "Number": "03 9637-2000" } ] }, "SessionType": "0827", "YearLevels": { "YearLevel": [ { "Code": "6" }, { "Code": "7" }, { "Code": "8" }, { "Code": "9" }, { "Code": "10" }, { "Code": "11" }, { "Code": "12" } ] }, "ARIA": 1.0, "OperationalStatus": "O", "FederalElectorate": "216", "Campus": { "SchoolCampusId": "01", "CampusType": "Camp", "AdminStatus": "Y" }, "SchoolSector": "NG", "IndependentSchool": "Y", "NonGovSystemicStatus": "S", "System": "0003", "ReligiousAffiliation": "2171", "SchoolGeographicLocation": "10", "LocalGovernmentArea": "Cardinia", "JurisdictionLowerHouse": "Unknown", "SLA": "205801452", "SchoolCoEdStatus": "C", "SchoolGroupList": { "SchoolGroup": [ "YVC", "EastSec01" ] } } }
<SchoolInfo RefId="D3E34B35-9D75-101A-8C3D-00AA001A1652"> <LocalId>01011234</LocalId> <StateProvinceId>01011234</StateProvinceId> <CommonwealthId>012345</CommonwealthId> <SchoolName>Lincoln Secondary College</SchoolName> <LEAInfoRefId>73648462-8886-24AA-5294-BC6380173276</LEAInfoRefId> <OtherLEA SIF_RefObject="LEAInfo">AA648462-8886-24AA-5294-BC638017320B</OtherLEA> <SchoolDistrict> Southern Metropolitan Region</SchoolDistrict> <SchoolType>Pri/Sec</SchoolType> <SchoolFocusList> <SchoolFocus>01</SchoolFocus> <SchoolFocus>03</SchoolFocus> </SchoolFocusList> <SchoolURL>http://www.lincolnsc.edu.vic.au</SchoolURL> <PrincipalInfo> <ContactName Type="LGL"> <Title>Mr</Title> <FamilyName>Mason</FamilyName> <GivenName>Francis</GivenName> <MiddleName>Frank</MiddleName> <Suffix>Jr.</Suffix> <FullName>Mr Frank Mason Jr.</FullName> </ContactName> <ContactTitle>Senior School Principal</ContactTitle> </PrincipalInfo> <SchoolContactList> <SchoolContact> <PublishInDirectory>Y</PublishInDirectory> <ContactInfo> <Name Type="LGL"> <Title>Mr</Title> <FamilyName>Miller</FamilyName> <GivenName>James</GivenName> <MiddleName>Mark</MiddleName> <Suffix>Jr.</Suffix> <FullName>Mr James Mark Miller Jr.</FullName> </Name> <PositionTitle>Business Manager</PositionTitle> <Role>School Information Contact Point</Role> <Address Type="0123" Role="012B"> <Street> <Line1>23 Nicholson Street</Line1> </Street> <City>Carnegie</City> <StateProvince>VIC</StateProvince> <Country>1101</Country> <PostalCode>3004</PostalCode> <GridLocation> <Latitude>23.9876</Latitude> <Longitude>-98.8765</Longitude> </GridLocation> </Address> <EmailList> <Email Type="01">jmiller@lsc.vic.edu.au</Email> <Email Type="02">jmiller@yahoo.com.au</Email> </EmailList> <PhoneNumberList> <PhoneNumber Type="0096"> <Number>03 9637-2000</Number> <Extension>72345</Extension> <ListedStatus>Y</ListedStatus> </PhoneNumber> </PhoneNumberList> </ContactInfo> </SchoolContact> </SchoolContactList> <PhoneNumberList> <PhoneNumber Type="0096"> <Number>03 9637-2000</Number> </PhoneNumber> </PhoneNumberList> <SessionType>0827</SessionType> <YearLevels> <YearLevel> <Code>6</Code> </YearLevel> <YearLevel> <Code>7</Code> </YearLevel> <YearLevel> <Code>8</Code> </YearLevel> <YearLevel> <Code>9</Code> </YearLevel> <YearLevel> <Code>10</Code> </YearLevel> <YearLevel> <Code>11</Code> </YearLevel> <YearLevel> <Code>12</Code> </YearLevel> </YearLevels> <ARIA>1.0</ARIA> <OperationalStatus>O</OperationalStatus> <FederalElectorate>216</FederalElectorate> <Campus> <SchoolCampusId>01</SchoolCampusId> <CampusType>Camp</CampusType> <AdminStatus>Y</AdminStatus> </Campus> <SchoolSector>NG</SchoolSector> <IndependentSchool>Y</IndependentSchool> <NonGovSystemicStatus>S</NonGovSystemicStatus> <System>0003</System> <ReligiousAffiliation>2171</ReligiousAffiliation> <SchoolGeographicLocation>10</SchoolGeographicLocation> <LocalGovernmentArea>Cardinia</LocalGovernmentArea> <JurisdictionLowerHouse>Unknown</JurisdictionLowerHouse> <SLA>205801452</SLA> <SchoolCoEdStatus>C</SchoolCoEdStatus> <SchoolGroupList> <SchoolGroup>YVC</SchoolGroup> <SchoolGroup>EastSec01</SchoolGroup> </SchoolGroupList> </SchoolInfo>
Example 3.10.4-1: SchoolInfo

3.10.5 StaffAssignment

This object defines information related to a staff member's assignment(s); commonly, this will be a school assignment.

SIF_Events are reported for this object.

StaffAssignment
Figure 3.10.5-1: StaffAssignment StaffAssignment RefId SchoolInfoRefId SchoolYear StaffPersonalRefId Description PrimaryAssignment JobStartDate JobEndDate JobFTE JobFunction EmploymentStatus StaffSubjectList StaffActivity YearLevels CasualReliefTeacher Homegroup House CalendarSummaryList PreviousSchoolName AvailableForTimetable LocalCodeList SIF_Metadata SIF_ExtendedElements
 Element/@AttributeCharPrivacy RatingDescriptionType
 StaffAssignment Low

This object defines information related to a staff member's assignment(s); commonly, this will be a school assignment.

 
 
@
key
RefIdMLow

The GUID that uniquely identifies a particular staff assignment.

 
RefIdType
 SchoolInfoRefIdMLow

The ID (GUID) that identifies the school where the staff member is assigned.

 
IdRefType
 SchoolYearOLow

School year for which the information is applicable, expressed as the four-digit year in which the school year ends (e.g., 2007). Release 1.2 allows this to be optional as JobStart and EndDate allow for this Object to be used over more than one year.

 
SchoolYearType
 StaffPersonalRefIdMLow

ID (GUID) of this staff member, as represented in the StaffPersonal object. 

 
IdRefType
 DescriptionOLow

Short assignment description

 
xs:normalizedString
 PrimaryAssignmentMLow

Is this the staff member's primary assignment? Note: There must be one and only one instance of the object with a Yes value in this element per StaffMember per school year.

 
AUCodeSetsYesOrNoCategoryType
 JobStartDateOLow

This is the date from which the staff assignment is valid (inclusive).

 
xs:date
 JobEndDateOLow

This is the date through which the staff assignment is valid (inclusive).

 
xs:date
 JobFTEOLow

Full-time job equivalent ratio for this assignment. (Format is x.xx; an employee who is full-time and who is 50% of their time on this assignment would be represented as 0.50)

 
xs:decimal
xs:minInclusive0
xs:maxInclusive1
xs:fractionDigits2
 JobFunctionOLow

The purpose of the activities as related to students.

 
xs:string
 EmploymentStatusOLow

Status of staff member within this school. Where a Staff member is employed by an organisation that covers more than one school, employment status may be different at each school. Not for NSSC Reporting

 
AUCodeSetsStaffStatusType
 StaffSubjectListOLow

Subject(s) Staff member is eligible to teach.

 
StaffSubjectListType
 StaffActivityOLow

The purpose of the Teacher's role as related to students. Equivalent to 'JobFunction' in US Object.

 
StaffActivityExtensionType
 YearLevelsOLow

Year level(s) that the teacher is allowed to teach.

 
YearLevelsType
 CasualReliefTeacherOLow

Is this teacher a casual relief teacher CRT?

 
AUCodeSetsYesOrNoCategoryType
 HomegroupOLow

The name of the homegroup the staff member is assigned to.

 
xs:normalizedString
 HouseOLow

The name of the house the staff member is assigned to.

 
xs:normalizedString
 CalendarSummaryListOLow

The ID (GUID) of a calendar summary to which this Staff Member is associated with.

 
CalendarSummaryListType
 PreviousSchoolNameOLow

If the staff member has previously been enrolled at a school, the previous school name.

 
xs:normalizedString
 AvailableForTimetableOHigh

Active staff that are not teaching will have "N" here, active staff who are teachers and are available to be rostered will have a "Y" here.

 
AUCodeSetsYesOrNoCategoryType
 LocalCodeListOLow LocalCodeListType
 SIF_MetadataOLow SIF_MetadataType
 SIF_ExtendedElementsOLow SIF_ExtendedElementsType
Table 3.10.5-1: StaffAssignment
{ "StaffAssignment": { "RefId": "D3E34B35-9D75-101A-8C3D-00AA001A1652", "SchoolInfoRefId": "A8C3D3E3-4B35-9D75-101D-00AA001A1652", "SchoolYear": "2008", "StaffPersonalRefId": "D3E34B35-9D75-101A-8C3D-00AA001A1651", "Description": "VCE English Teacher", "PrimaryAssignment": "Y", "JobStartDate": "2000-09-05", "JobEndDate": "2001-06-25", "JobFTE": 1.0, "JobFunction": "Teacher", "StaffSubjectList": { "StaffSubject": [ { "PreferenceNumber": 1, "SubjectLocalId": "English" }, { "PreferenceNumber": 2, "SubjectLocalId": "Mathematics" }, { "PreferenceNumber": 3, "SubjectLocalId": "Science" } ] }, "YearLevels": { "YearLevel": [ { "Code": "11" }, { "Code": "12" } ] }, "CasualReliefTeacher": "N", "AvailableForTimetable": "Y" } }
<StaffAssignment RefId="D3E34B35-9D75-101A-8C3D-00AA001A1652"> <SchoolInfoRefId>A8C3D3E3-4B35-9D75-101D-00AA001A1652</SchoolInfoRefId> <SchoolYear>2008</SchoolYear> <StaffPersonalRefId>D3E34B35-9D75-101A-8C3D-00AA001A1651</StaffPersonalRefId> <Description>VCE English Teacher</Description> <PrimaryAssignment>Y</PrimaryAssignment> <JobStartDate>2000-09-05</JobStartDate> <JobEndDate>2001-06-25</JobEndDate> <JobFTE>1.00</JobFTE> <JobFunction>Teacher</JobFunction> <StaffSubjectList> <StaffSubject> <PreferenceNumber>1</PreferenceNumber> <SubjectLocalId>English</SubjectLocalId> </StaffSubject> <StaffSubject> <PreferenceNumber>2</PreferenceNumber> <SubjectLocalId>Mathematics</SubjectLocalId> </StaffSubject> <StaffSubject> <PreferenceNumber>3</PreferenceNumber> <SubjectLocalId>Science</SubjectLocalId> </StaffSubject> </StaffSubjectList> <YearLevels> <YearLevel> <Code>11</Code> </YearLevel> <YearLevel> <Code>12</Code> </YearLevel> </YearLevels> <CasualReliefTeacher>N</CasualReliefTeacher> <AvailableForTimetable>Y</AvailableForTimetable> </StaffAssignment>
Example 3.10.5-1: StaffAssignment

3.10.6 StaffPersonal

This object contains all the personal information relating to a staff member, who might be a teacher or other employee of the school or district.

SIF_Events are reported for this object.

StaffPersonal
Figure 3.10.6-1: StaffPersonal StaffPersonal RefId LocalId StateProvinceId ElectronicIdList OtherIdList PersonInfo Title EmploymentStatus MostRecent LocalCodeList SIF_Metadata SIF_ExtendedElements
 Element/@AttributeCharPrivacy RatingDescriptionType
 StaffPersonal High

This object contains all the personal information relating to a staff member, who might be a teacher or other employee of the school or district.

 
 
@
key
RefIdMLow

The GUID of the staff member.

 
RefIdType
 LocalIdMMedium

The locally-assigned identifier for this staff member.

 
LocalIdType
 StateProvinceIdOMedium

The state-assigned identifier for this staff member.

 
StateProvinceIdType
 ElectronicIdListOMedium

Electronic identifier(s) associated with this entity.

 
ElectronicIdListType
 OtherIdListOMedium

Lists all "other" identifiers associated with the staff member.

 
OtherIdListType
 PersonInfoMHigh

Personal Information

 
PersonInfoType
 TitleOLow

The staff member's title.

 
xs:normalizedString
 EmploymentStatusOMedium

Status of staff member within employing organisation. Not for NSSC Reporting

 
AUCodeSetsStaffStatusType
 MostRecentOMedium

Container for elements reflecting the most recent assignment of a staff member. If the staff member is currently assigned, the elements contain current information.

 
StaffMostRecentContainerType
 LocalCodeListOHigh LocalCodeListType
 SIF_MetadataOHigh SIF_MetadataType
 SIF_ExtendedElementsOHigh SIF_ExtendedElementsType
Table 3.10.6-1: StaffPersonal
{ "StaffPersonal": { "RefId": "D3E34F41-9D75-101A-8C3D-00AA001A1652", "LocalId": "946379881", "StateProvinceId": "C2345681", "ElectronicIdList": { "ElectronicId": [ { "Type": "01", "value": "206655" } ] }, "OtherIdList": { "OtherId": [ { "Type": "0004", "value": "333333333" } ] }, "PersonInfo": { "Name": { "Type": "LGL", "FamilyName": "Smith", "GivenName": "Fred", "FullName": "Fred Smith" }, "OtherNames": { "Name": [ { "Type": "AKA", "FamilyName": "Anderson", "GivenName": "Samuel", "FullName": "Samuel Anderson" }, { "Type": "PRF", "FamilyName": "Rowinski", "GivenName": "Sam", "FullName": "Sam Rowinski " } ] }, "Demographics": { "IndigenousStatus": "3", "Sex": "1", "BirthDate": "1990-09-26", "BirthDateVerification": "1004", "PlaceOfBirth": "Clayton", "StateOfBirth": "VIC", "CountryOfBirth": "1101", "CountriesOfCitizenship": { "CountryOfCitizenship": [ "8104", "1101" ] }, "CountriesOfResidency": { "CountryOfResidency": [ "8104", "1101" ] }, "CountryArrivalDate": "1990-09-26", "AustralianCitizenshipStatus": "1", "EnglishProficiency": { "Code": "1" }, "LanguageList": { "Language": [ { "Code": "0001", "LanguageType": "1" } ] }, "DwellingArrangement": { "Code": "1671" }, "Religion": { "Code": "2013" }, "ReligiousEventList": { "ReligiousEvent": [ { "Type": "Baptism", "Date": "2000-09-01" }, { "Type": "Christmas", "Date": "2009-12-24" } ] }, "ReligiousRegion": "The Religion Region", "PermanentResident": "P", "VisaSubClass": "101", "VisaStatisticalCode": "05" }, "AddressList": { "Address": [ { "Type": "0123", "Role": "012A", "Street": { "Line1": "Unit1/10", "Line2": "Barkley Street" }, "City": "Yarra Glenn", "StateProvince": "VIC", "Country": "1101", "PostalCode": "9999" }, { "Type": "0123A", "Role": "1073", "Street": { "Line1": "34 Term Address Street" }, "City": "Home Town", "StateProvince": "WA", "Country": "1101", "PostalCode": "9999" } ] }, "PhoneNumberList": { "PhoneNumber": [ { "Type": "0096", "Number": "03 9637-2289", "Extension": "72289", "ListedStatus": "Y" }, { "Type": "0888", "Number": "0437-765-234", "ListedStatus": "N" } ] }, "EmailList": { "Email": [ { "Type": "01", "value": "fsmith@yahoo.com" }, { "Type": "02", "value": "freddy@gmail.com" } ] } }, "Title": "Principal", "EmploymentStatus": "A", "MostRecent": { "SchoolLocalId": "S12345", "LocalCampusId": "D", "NAPLANClassList": { "ClassCode": [ "9", "7" ] }, "HomeGroup": "9G" } } }
<StaffPersonal RefId="D3E34F41-9D75-101A-8C3D-00AA001A1652"> <LocalId>946379881</LocalId> <StateProvinceId>C2345681</StateProvinceId> <ElectronicIdList> <ElectronicId Type="01">206655</ElectronicId> </ElectronicIdList> <OtherIdList> <OtherId Type="0004">333333333</OtherId> </OtherIdList> <PersonInfo> <Name Type="LGL"> <FamilyName>Smith</FamilyName> <GivenName>Fred</GivenName> <FullName>Fred Smith</FullName> </Name> <OtherNames> <Name Type="AKA"> <FamilyName>Anderson</FamilyName> <GivenName>Samuel</GivenName> <FullName>Samuel Anderson</FullName> </Name> <Name Type="PRF"> <FamilyName>Rowinski</FamilyName> <GivenName>Sam</GivenName> <FullName>Sam Rowinski </FullName> </Name> </OtherNames> <Demographics> <IndigenousStatus>3</IndigenousStatus> <Sex>1</Sex> <BirthDate>1990-09-26</BirthDate> <BirthDateVerification>1004</BirthDateVerification> <PlaceOfBirth>Clayton</PlaceOfBirth> <StateOfBirth>VIC</StateOfBirth> <CountryOfBirth>1101</CountryOfBirth> <CountriesOfCitizenship> <CountryOfCitizenship>8104</CountryOfCitizenship> <CountryOfCitizenship>1101</CountryOfCitizenship> </CountriesOfCitizenship> <CountriesOfResidency> <CountryOfResidency>8104</CountryOfResidency> <CountryOfResidency>1101</CountryOfResidency> </CountriesOfResidency> <CountryArrivalDate>1990-09-26</CountryArrivalDate> <AustralianCitizenshipStatus>1</AustralianCitizenshipStatus> <EnglishProficiency> <Code>1</Code> </EnglishProficiency> <LanguageList> <Language> <Code>0001</Code> <LanguageType>1</LanguageType> </Language> </LanguageList> <DwellingArrangement> <Code>1671</Code> </DwellingArrangement> <Religion> <Code>2013</Code> </Religion> <ReligiousEventList> <ReligiousEvent> <Type>Baptism</Type> <Date>2000-09-01</Date> </ReligiousEvent> <ReligiousEvent> <Type>Christmas</Type> <Date>2009-12-24</Date> </ReligiousEvent> </ReligiousEventList> <ReligiousRegion>The Religion Region</ReligiousRegion> <PermanentResident>P</PermanentResident> <VisaSubClass>101</VisaSubClass> <VisaStatisticalCode>05</VisaStatisticalCode> </Demographics> <AddressList> <Address Type="0123" Role="012A"> <Street> <Line1>Unit1/10</Line1> <Line2>Barkley Street</Line2> </Street> <City>Yarra Glenn</City> <StateProvince>VIC</StateProvince> <Country>1101</Country> <PostalCode>9999</PostalCode> </Address> <Address Type="0123A" Role="1073"> <Street> <Line1>34 Term Address Street</Line1> </Street> <City>Home Town</City> <StateProvince>WA</StateProvince> <Country>1101</Country> <PostalCode>9999</PostalCode> </Address> </AddressList> <PhoneNumberList> <PhoneNumber Type="0096"> <Number>03 9637-2289</Number> <Extension>72289</Extension> <ListedStatus>Y</ListedStatus> </PhoneNumber> <PhoneNumber Type="0888"> <Number>0437-765-234</Number> <ListedStatus>N</ListedStatus> </PhoneNumber> </PhoneNumberList> <EmailList> <Email Type="01">fsmith@yahoo.com</Email> <Email Type="02">freddy@gmail.com</Email> </EmailList> </PersonInfo> <Title>Principal</Title> <EmploymentStatus>A</EmploymentStatus> <MostRecent> <SchoolLocalId>S12345</SchoolLocalId> <LocalCampusId>D</LocalCampusId> <!--<SchoolACARAId>VIC687</SchoolACARAId>--> <NAPLANClassList> <ClassCode>9</ClassCode> <ClassCode>7</ClassCode> </NAPLANClassList> <HomeGroup>9G</HomeGroup> </MostRecent> </StaffPersonal>
Example 3.10.6-1: StaffPersonal

3.10.7 StudentContactPersonal

This object contains information about the people who are referenced as student contacts.

SIF_Events are reported for this object.

StudentContactPersonal
Figure 3.10.7-1: StudentContactPersonal StudentContactPersonal RefId LocalId OtherIdList PersonInfo EmploymentType SchoolEducationalLevel NonSchoolEducation LocalCodeList SIF_Metadata SIF_ExtendedElements
 Element/@AttributeCharPrivacy RatingDescriptionType
 StudentContactPersonal High This object contains information about the people who are referenced as student contacts.   
@
key
RefIdMLowThe ID (GUID) that uniquely identifies the instance of the object. RefIdType
 LocalIdOMedium

The locally-assigned identifier for this person. Note: LocalId may be used as a unique person identifier rather than a unique contact identifier. In this case there may be more than one StudentContactPersonal instance with the same LocalId.

 
LocalIdType
 OtherIdListOMedium

Lists all "other" identifiers associated with the contact.

 
OtherIdListType
 PersonInfoMHigh

Personal Information

 
PersonInfoType
 EmploymentTypeOMedium

Code that defines employment type. This is compulsory for Parents or Guardians of the Student.

 
AUCodeSetsEmploymentTypeType
 SchoolEducationalLevelOMedium

The highest level of education completed by the contact person.

 
EducationalLevelType
 NonSchoolEducationOMedium

This reflects the level of the Contact's Non-School Education.

 
AUCodeSetsNonSchoolEducationType
 LocalCodeListOHigh LocalCodeListType
 SIF_MetadataOHigh SIF_MetadataType
 SIF_ExtendedElementsOHigh SIF_ExtendedElementsType
Table 3.10.7-1: StudentContactPersonal
{ "StudentContactPersonal": { "RefId": "7C834EA9-EDA1-2090-347F-83297E1C290F", "LocalId": "P1234567", "OtherIdList": { "OtherId": [ { "Type": "Health Care Card", "value": "098765" }, { "Type": "Seniors Card", "value": "123456789" } ] }, "PersonInfo": { "Name": { "Type": "LGL", "FamilyName": "Smith", "GivenName": "Fred", "FullName": "Fred Smith" }, "OtherNames": { "Name": [ { "Type": "AKA", "FamilyName": "Anderson", "GivenName": "Samuel", "FullName": "Samuel Anderson" }, { "Type": "PRF", "FamilyName": "Rowinski", "GivenName": "Sam", "FullName": "Sam Rowinski " } ] }, "Demographics": { "IndigenousStatus": "3", "Sex": "1", "BirthDate": "1990-09-26", "BirthDateVerification": "1004", "PlaceOfBirth": "Clayton", "StateOfBirth": "VIC", "CountryOfBirth": "1101", "CountriesOfCitizenship": { "CountryOfCitizenship": [ "8104", "1101" ] }, "CountriesOfResidency": { "CountryOfResidency": [ "8104", "1101" ] }, "CountryArrivalDate": "1990-09-26", "AustralianCitizenshipStatus": "1", "EnglishProficiency": { "Code": "1" }, "LanguageList": { "Language": [ { "Code": "0001", "LanguageType": "1" } ] }, "DwellingArrangement": { "Code": "1671" }, "Religion": { "Code": "2013" }, "ReligiousEventList": { "ReligiousEvent": [ { "Type": "Baptism", "Date": "2000-09-01" }, { "Type": "Christmas", "Date": "2009-12-24" } ] }, "ReligiousRegion": "The Religion Region", "PermanentResident": "P", "VisaSubClass": "101", "VisaStatisticalCode": "05" }, "AddressList": { "Address": [ { "Type": "0123", "Role": "012B", "Street": { "Line1": "Unit1/10", "Line2": "Barkley Street" }, "City": "Yarra Glenn", "StateProvince": "VIC", "Country": "1101", "PostalCode": "9999" }, { "Type": "0123A", "Role": "013A", "Street": { "Line1": "34 Term Address Street" }, "City": "Home Town", "StateProvince": "WA", "Country": "1101", "PostalCode": "9999" } ] }, "PhoneNumberList": { "PhoneNumber": [ { "Type": "0096", "Number": "03 9637-2289", "Extension": "72289", "ListedStatus": "Y" }, { "Type": "0888", "Number": "0437-765-234", "ListedStatus": "N" } ] }, "EmailList": { "Email": [ { "Type": "01", "value": "fsmith@yahoo.com" }, { "Type": "02", "value": "freddy@gmail.com" } ] } }, "EmploymentType": "4", "SchoolEducationalLevel": "3", "NonSchoolEducation": "6" } }
<StudentContactPersonal RefId="7C834EA9-EDA1-2090-347F-83297E1C290F"> <LocalId>P1234567</LocalId> <OtherIdList> <OtherId Type="Health Care Card">098765</OtherId> <OtherId Type="Seniors Card">123456789</OtherId> </OtherIdList> <PersonInfo> <Name Type="LGL"> <FamilyName>Smith</FamilyName> <GivenName>Fred</GivenName> <FullName>Fred Smith</FullName> </Name> <OtherNames> <Name Type="AKA"> <FamilyName>Anderson</FamilyName> <GivenName>Samuel</GivenName> <FullName>Samuel Anderson</FullName> </Name> <Name Type="PRF"> <FamilyName>Rowinski</FamilyName> <GivenName>Sam</GivenName> <FullName>Sam Rowinski </FullName> </Name> </OtherNames> <Demographics> <IndigenousStatus>3</IndigenousStatus> <Sex>1</Sex> <BirthDate>1990-09-26</BirthDate> <BirthDateVerification>1004</BirthDateVerification> <PlaceOfBirth>Clayton</PlaceOfBirth> <StateOfBirth>VIC</StateOfBirth> <CountryOfBirth>1101</CountryOfBirth> <CountriesOfCitizenship> <CountryOfCitizenship>8104</CountryOfCitizenship> <CountryOfCitizenship>1101</CountryOfCitizenship> </CountriesOfCitizenship> <CountriesOfResidency> <CountryOfResidency>8104</CountryOfResidency> <CountryOfResidency>1101</CountryOfResidency> </CountriesOfResidency> <CountryArrivalDate>1990-09-26</CountryArrivalDate> <AustralianCitizenshipStatus>1</AustralianCitizenshipStatus> <EnglishProficiency> <Code>1</Code> </EnglishProficiency> <LanguageList> <Language> <Code>0001</Code> <LanguageType>1</LanguageType> </Language> </LanguageList> <DwellingArrangement> <Code>1671</Code> </DwellingArrangement> <Religion> <Code>2013</Code> </Religion> <ReligiousEventList> <ReligiousEvent> <Type>Baptism</Type> <Date>2000-09-01</Date> </ReligiousEvent> <ReligiousEvent> <Type>Christmas</Type> <Date>2009-12-24</Date> </ReligiousEvent> </ReligiousEventList> <ReligiousRegion>The Religion Region</ReligiousRegion> <PermanentResident>P</PermanentResident> <VisaSubClass>101</VisaSubClass> <VisaStatisticalCode>05</VisaStatisticalCode> </Demographics> <AddressList> <Address Type="0123" Role="012B"> <Street> <Line1>Unit1/10</Line1> <Line2>Barkley Street</Line2> </Street> <City>Yarra Glenn</City> <StateProvince>VIC</StateProvince> <Country>1101</Country> <PostalCode>9999</PostalCode> </Address> <Address Type="0123A" Role="013A"> <Street> <Line1>34 Term Address Street</Line1> </Street> <City>Home Town</City> <StateProvince>WA</StateProvince> <Country>1101</Country> <PostalCode>9999</PostalCode> </Address> </AddressList> <PhoneNumberList> <PhoneNumber Type="0096"> <Number>03 9637-2289</Number> <Extension>72289</Extension> <ListedStatus>Y</ListedStatus> </PhoneNumber> <PhoneNumber Type="0888"> <Number>0437-765-234</Number> <ListedStatus>N</ListedStatus> </PhoneNumber> </PhoneNumberList> <EmailList> <Email Type="01">fsmith@yahoo.com</Email> <Email Type="02">freddy@gmail.com</Email> </EmailList> </PersonInfo> <EmploymentType>4</EmploymentType> <SchoolEducationalLevel>3</SchoolEducationalLevel> <NonSchoolEducation>6</NonSchoolEducation> </StudentContactPersonal>
Example 3.10.7-1: StudentContactPersonal Example

3.10.8 StudentContactRelationship

This object defines a relationship between a contact person and a student.

SIF_Events are reported for this object.

StudentContactRelationship
Figure 3.10.8-1: StudentContactRelationship StudentContactRelationship StudentContactRelationshipRefId StudentPersonalRefId StudentContactPersonalRefId Relationship ParentRelationshipStatus HouseholdList ContactFlags MainlySpeaksEnglishAtHome ContactSequence ContactSequenceSource SchoolInfoRefId LocalCodeList SIF_Metadata SIF_ExtendedElements
 Element/@AttributeCharPrivacy RatingDescriptionType
 StudentContactRelationship High This object defines a relationship between a contact person and a student.   
@
key
StudentContactRelationshipRefIdMMedium

An ID (GUID) for this particular student-contact relationship. This GUID would be used to form a REST URL.

 
IdRefType
 StudentPersonalRefIdMMediumGUID that identifies the student for the relationship. RefIdType
 StudentContactPersonalRefIdMMediumGUID that identifies the contact person for the relationship. RefIdType
 RelationshipMMedium

Defines the relationship of the contact to the student.

 
RelationshipType
 ParentRelationshipStatusOMedium

Confirms whether or not this contact defined in the relationship is to be tracked for MCEECDYA Data Implementation Manual Reporting.

 
values:
Parent1
Parent2
NotForReporting
 HouseholdListOMedium

List of households.

 
HouseholdListType
 ContactFlagsCHigh

Contains Yes/No characteristics of the contact person's role. Provide a Yes value for all that apply. At least one of the child elements of ContactFlags must have a Yes value. Do not publish the StudentContactRelationship instance if one of the child elements does not have a Yes value.

 
ContactFlagsType
 MainlySpeaksEnglishAtHomeOMedium

Is English the main language spoken at home?

 
AUCodeSetsYesOrNoCategoryType
 ContactSequenceOLow

Number indicating the order in which the person should be contacted.

 
xs:unsignedInt
 ContactSequenceSourceOLow

Indicates the source who provided the contact sequence order.

 
AUCodeSetsSourceCodeTypeType
 SchoolInfoRefIdCLowGUID that identifies a school associated with the relationship. IdRefType
 LocalCodeListOHigh LocalCodeListType
 SIF_MetadataOHigh SIF_MetadataType
 SIF_ExtendedElementsOHigh SIF_ExtendedElementsType
Table 3.10.8-1: StudentContactRelationship
{ "StudentContactRelationship": { "StudentContactRelationshipRefId": "7572B261-0947-583A-463D-BB345291B332", "StudentPersonalRefId": "DEE34B35-9D75-101A-8C3D-00AA001A1652", "StudentContactPersonalRefId": "6472B261-0947-583A-463D-BB345291B001", "Relationship": { "Code": "01" }, "HouseholdList": { "Household": [ "FamilyA", "FamilyB" ] }, "ContactFlags": { "ParentLegalGuardian": "Y", "PickupRights": "Y", "LivesWith": "N", "AccessToRecords": "U", "ReceivesAssessmentReport": "Y", "EmergencyContact": "Y", "HasCustody": "N", "DisciplinaryContact": "N", "AttendanceContact": "N", "PrimaryCareProvider": "U", "FeesBilling": "Y", "FamilyMail": "Y", "InterventionOrder": "N" }, "MainlySpeaksEnglishAtHome": "U", "ContactSequence": 1, "ContactSequenceSource": "P" } }
<StudentContactRelationship StudentContactRelationshipRefId="7572B261-0947-583A-463D-BB345291B332"> <StudentPersonalRefId>DEE34B35-9D75-101A-8C3D-00AA001A1652</StudentPersonalRefId> <StudentContactPersonalRefId>6472B261-0947-583A-463D-BB345291B001</StudentContactPersonalRefId> <Relationship> <Code>01</Code> </Relationship> <HouseholdList> <Household>FamilyA</Household> <Household>FamilyB</Household> </HouseholdList> <ContactFlags> <ParentLegalGuardian>Y</ParentLegalGuardian> <PickupRights>Y</PickupRights> <LivesWith>N</LivesWith> <AccessToRecords>U</AccessToRecords> <ReceivesAssessmentReport>Y</ReceivesAssessmentReport> <EmergencyContact>Y</EmergencyContact> <HasCustody>N</HasCustody> <DisciplinaryContact>N</DisciplinaryContact> <AttendanceContact>N</AttendanceContact> <PrimaryCareProvider>U</PrimaryCareProvider> <FeesBilling>Y</FeesBilling> <FamilyMail>Y</FamilyMail> <InterventionOrder>N</InterventionOrder> </ContactFlags> <MainlySpeaksEnglishAtHome>U</MainlySpeaksEnglishAtHome> <ContactSequence>1</ContactSequence> <ContactSequenceSource>P</ContactSequenceSource> </StudentContactRelationship>
Example 3.10.8-1: StudentContactRelationship

3.10.9 StudentPersonal

This object contains all the personal information related to the student.

SIF_Events are reported for this object.

StudentPersonal
Figure 3.10.9-1: StudentPersonal StudentPersonal RefId AlertMessages MedicalAlertMessages LocalId StateProvinceId ElectronicIdList OtherIdList PersonInfo ProjectedGraduationYear OnTimeGraduationYear GraduationDate MostRecent AcceptableUsePolicy GiftedTalented EconomicDisadvantage ESL ESLDateAssessed YoungCarersRole Disability IntegrationAide EducationSupport HomeSchooledStudent Sensitive OfflineDelivery ESLSupport PrePrimaryEducation PrePrimaryEducationHours FirstAUSchoolEnrollment LocalCodeList SIF_Metadata SIF_ExtendedElements
 Element/@AttributeCharPrivacy RatingDescriptionType
 StudentPersonal Extreme

This object contains all the personal information related to the student.

 
 
@
key
RefIdMMedium

The GUID of the student.

 
RefIdType
 AlertMessagesOExtreme

A list of Alert message/s associated with the student.

 
AlertMessagesType
 MedicalAlertMessagesOExtreme

A list of Medical alert/s associated with the student.

 
MedicalAlertMessagesType
 LocalIdMMedium

The locally-assigned identifier for this student.

 
LocalIdType
 StateProvinceIdOHigh

The state-assigned identifier for this student.

 
StateProvinceIdType
 ElectronicIdListOMedium

Electronic identifier(s) associated with this entity.

 
ElectronicIdListType
 OtherIdListOMedium

Lists all "other" identifiers associated with the student.

 
OtherIdListType
 PersonInfoMHigh

Personal Information

 
PersonInfoType
 ProjectedGraduationYearOLow

Currently projected graduation year.

 
ProjectedGraduationYearType
 OnTimeGraduationYearOLow

First projected graduation year, usually determined when student is accepted into 9th grade.

 
OnTimeGraduationYearType
 GraduationDateOLow Date student officially graduated from secondary education.  GraduationDateType
 MostRecentOMedium

Container for elements reflecting the most recent enrollment of a student. If the student is currently enrolled in the district, the elements contain current information.

 
StudentMostRecentContainerType
 AcceptableUsePolicyOLow

Does the student have a current signed Acceptable Use Policy document for system access?

 
AUCodeSetsYesOrNoCategoryType
 GiftedTalentedOHigh

Is the student in Gifted/Talented programs?

 
AUCodeSetsYesOrNoCategoryType
 EconomicDisadvantageOHigh

Does the student meet the State criteria for classification as having an economic disadvantage?

 
AUCodeSetsYesOrNoCategoryType
 ESLOHighDoes the student meet 'English as a Second Language Criteria'? AUCodeSetsYesOrNoCategoryType
 ESLDateAssessedOMedium

Date ESL eligibility was assessed. Having access to the date the last ESL assessment took place enables a school or the department to initiate a new assessment if required.

 
xs:date
 YoungCarersRoleOHigh

Is the student a carer of other family members?

 
AUCodeSetsYesOrNoCategoryType
 DisabilityOHigh

Does the student have funding for disability?

 
AUCodeSetsYesOrNoCategoryType
 IntegrationAideOHigh

Does the Student require an Integration Aide?

 
AUCodeSetsYesOrNoCategoryType
 EducationSupportOHigh

Is the student in receipt of education support?

 
AUCodeSetsYesOrNoCategoryType
 HomeSchooledStudentOMedium

Student is not attending any school registered in the Australian School List. Mandatory if true.

 
AUCodeSetsYesOrNoCategoryType
 SensitiveOHigh

For local use by jurisdictions where a court order, custody order or other restriction or risk exists and the student's record needs to be treated sensitively as restrictions on use apply.

 
AUCodeSetsYesOrNoCategoryType
 OfflineDeliveryOLow

Note that the student is unable to sit an assessment via an online delivery mode.

 
AUCodeSetsYesOrNoCategoryType
 ESLSupportOHigh

Is the student in receipt of ESL support?

 
AUCodeSetsYesOrNoCategoryType
 PrePrimaryEducationOHigh

Care prior to kinder enrolment (eg. Family day care/home/extended care etc).

 
xs:normalizedString
 PrePrimaryEducationHoursOHigh

Hours of attendance at care prior to kinder enrolment

 
AUCodeSetsPrePrimaryHoursType
 FirstAUSchoolEnrollmentOLow

Date of the first enrolment in an Australian School

 
xs:date
 LocalCodeListOExtreme LocalCodeListType
 SIF_MetadataOExtreme SIF_MetadataType
 SIF_ExtendedElementsOExtreme SIF_ExtendedElementsType
Table 3.10.9-1: StudentPersonal
{ "StudentPersonal": { "RefId": "7C834EA9-EDA1-2090-347F-83297E1C290C", "AlertMessages": { "AlertMessage": [ { "Type": "Legal", "value": "Mother is legal guardian" } ] }, "MedicalAlertMessages": { "MedicalAlertMessage": [ { "Severity": "Severe", "value": "Student has Peanut Allergy" }, { "Severity": "Moderate", "value": "Student has Diabetes" } ] }, "LocalId": "S1234567", "StateProvinceId": "ABC1234", "ElectronicIdList": { "ElectronicId": [ { "Type": "03", "value": "ZZZZZZ21" }, { "Type": "03", "value": "ZZZZZZ22" } ] }, "OtherIdList": { "OtherId": [ { "Type": "PreviousNAPPlatformStudentId", "value": "888rdgf" }, { "Type": "DiocesanStudentId", "value": "1234" } ] }, "PersonInfo": { "Name": { "Type": "LGL", "FamilyName": "Smith", "GivenName": "Fred", "FullName": "Fred Smith" }, "OtherNames": { "Name": [ { "Type": "AKA", "FamilyName": "Anderson", "GivenName": "Samuel", "FullName": "Samuel Anderson" }, { "Type": "PRF", "FamilyName": "Rowinski", "GivenName": "Sam", "FullName": "Sam Rowinski " } ] }, "Demographics": { "IndigenousStatus": "3", "Sex": "1", "BirthDate": "1990-09-26", "BirthDateVerification": "1004", "PlaceOfBirth": "Clayton", "StateOfBirth": "VIC", "CountryOfBirth": "1101", "CountriesOfCitizenship": { "CountryOfCitizenship": [ "8104", "1101" ] }, "CountriesOfResidency": { "CountryOfResidency": [ "8104", "1101" ] }, "CountryArrivalDate": "1990-09-26", "AustralianCitizenshipStatus": "1", "EnglishProficiency": { "Code": "1" }, "LanguageList": { "Language": [ { "Code": "0001", "LanguageType": "1" } ] }, "DwellingArrangement": { "Code": "1671" }, "Religion": { "Code": "2013" }, "ReligiousEventList": { "ReligiousEvent": [ { "Type": "Baptism", "Date": "2000-09-01" }, { "Type": "Christmas", "Date": "2009-12-24" } ] }, "ReligiousRegion": "The Religion Region", "PermanentResident": "P", "VisaSubClass": "101", "VisaStatisticalCode": "05", "VisaSubClassList": { "VisaSubClass": [ { "Code": "401", "VisaExpiryDate": "2019-07-25", "ATEExpiryDate": "2016-12-26", "ATEStartDate": "2017-12-26", "VisaStatisticalCode": "05" } ] } }, "AddressList": { "Address": [ { "Type": "0123", "Role": "2382", "Street": { "Line1": "Unit1/10", "Line2": "Barkley Street" }, "City": "Yarra Glenn", "StateProvince": "VIC", "Country": "1101", "PostalCode": "9999" }, { "Type": "0123A", "Role": "013A", "Street": { "Line1": "34 Term Address Street" }, "City": "Home Town", "StateProvince": "WA", "Country": "1101", "PostalCode": "9999" } ] }, "PhoneNumberList": { "PhoneNumber": [ { "Type": "0096", "Number": "03 9637-2289", "Extension": "72289", "ListedStatus": "Y" }, { "Type": "0888", "Number": "0437-765-234", "ListedStatus": "N" } ] }, "EmailList": { "Email": [ { "Type": "01", "value": "fsmith@yahoo.com" }, { "Type": "02", "value": "freddy@gmail.com" } ] } }, "ProjectedGraduationYear": "2014", "OnTimeGraduationYear": "2012", "MostRecent": { "SchoolLocalId": "S1234567", "HomeroomLocalId": "hr12345", "YearLevel": { "Code": "P" }, "FTE": 0.5, "Parent1Language": "1201", "Parent2Language": "1201", "LocalCampusId": "D", "SchoolACARAId": "VIC687", "Homegroup": "7A", "ClassCode": "English 7D", "MembershipType": "02", "FFPOS": "2", "ReportingSchoolId": "VIC670", "OtherEnrollmentSchoolACARAId": "VIC6273" }, "AcceptableUsePolicy": "Y", "EconomicDisadvantage": "N", "ESL": "Y", "ESLDateAssessed": "2016-04-23", "YoungCarersRole": "N", "Disability": "N", "IntegrationAide": "N", "EducationSupport": "N", "HomeSchooledStudent": "N", "Sensitive": "N", "LocalCodeList": { "LocalCode": [ { "LocalisedCode": "0921", "Description": "Serbia Montenegro", "Element": "StudentPersonal/PersonInfo/Demographics/CountryOfBirth" }, { "LocalisedCode": "0921", "Description": "Serbia Montenegro", "Element": "StudentPersonal/PersonInfo/Demographics/CountriesOfCitizenship/CountryOfCitizenship", "ListIndex": 1 } ] } } }
<StudentPersonal RefId="7C834EA9-EDA1-2090-347F-83297E1C290C"> <AlertMessages> <AlertMessage Type="Legal">Mother is legal guardian</AlertMessage> </AlertMessages> <MedicalAlertMessages> <MedicalAlertMessage Severity="Severe">Student has Peanut Allergy</MedicalAlertMessage> <MedicalAlertMessage Severity="Moderate">Student has Diabetes</MedicalAlertMessage> </MedicalAlertMessages> <LocalId>S1234567</LocalId> <StateProvinceId>ABC1234</StateProvinceId> <ElectronicIdList> <ElectronicId Type="03">ZZZZZZ21</ElectronicId> <ElectronicId Type="03">ZZZZZZ22</ElectronicId> </ElectronicIdList> <OtherIdList> <OtherId Type="PreviousNAPPlatformStudentId">888rdgf</OtherId> <OtherId Type="DiocesanStudentId">1234</OtherId> </OtherIdList> <PersonInfo> <Name Type="LGL"> <FamilyName>Smith</FamilyName> <GivenName>Fred</GivenName> <FullName>Fred Smith</FullName> </Name> <OtherNames> <Name Type="AKA"> <FamilyName>Anderson</FamilyName> <GivenName>Samuel</GivenName> <FullName>Samuel Anderson</FullName> </Name> <Name Type="PRF"> <FamilyName>Rowinski</FamilyName> <GivenName>Sam</GivenName> <FullName>Sam Rowinski </FullName> </Name> </OtherNames> <Demographics> <IndigenousStatus>3</IndigenousStatus> <Sex>1</Sex> <BirthDate>1990-09-26</BirthDate> <BirthDateVerification>1004</BirthDateVerification> <PlaceOfBirth>Clayton</PlaceOfBirth> <StateOfBirth>VIC</StateOfBirth> <CountryOfBirth>1101</CountryOfBirth> <CountriesOfCitizenship> <CountryOfCitizenship>8104</CountryOfCitizenship> <CountryOfCitizenship>1101</CountryOfCitizenship> </CountriesOfCitizenship> <CountriesOfResidency> <CountryOfResidency>8104</CountryOfResidency> <CountryOfResidency>1101</CountryOfResidency> </CountriesOfResidency> <CountryArrivalDate>1990-09-26</CountryArrivalDate> <AustralianCitizenshipStatus>1</AustralianCitizenshipStatus> <EnglishProficiency> <Code>1</Code> </EnglishProficiency> <LanguageList> <Language> <Code>0001</Code> <LanguageType>1</LanguageType> </Language> </LanguageList> <DwellingArrangement> <Code>1671</Code> </DwellingArrangement> <Religion> <Code>2013</Code> </Religion> <ReligiousEventList> <ReligiousEvent> <Type>Baptism</Type> <Date>2000-09-01</Date> </ReligiousEvent> <ReligiousEvent> <Type>Christmas</Type> <Date>2009-12-24</Date> </ReligiousEvent> </ReligiousEventList> <ReligiousRegion>The Religion Region</ReligiousRegion> <PermanentResident>P</PermanentResident> <VisaSubClass>101</VisaSubClass> <VisaStatisticalCode>05</VisaStatisticalCode> <VisaSubClassList> <VisaSubClass> <Code>401</Code> <VisaExpiryDate>2019-07-25</VisaExpiryDate> <ATEExpiryDate>2016-12-26</ATEExpiryDate> <ATEStartDate>2017-12-26</ATEStartDate> <VisaStatisticalCode>05</VisaStatisticalCode> </VisaSubClass> </VisaSubClassList> </Demographics> <AddressList> <Address Type="0123" Role="2382"> <Street> <Line1>Unit1/10</Line1> <Line2>Barkley Street</Line2> </Street> <City>Yarra Glenn</City> <StateProvince>VIC</StateProvince> <Country>1101</Country> <PostalCode>9999</PostalCode> </Address> <Address Type="0123A" Role="013A"> <Street> <Line1>34 Term Address Street</Line1> </Street> <City>Home Town</City> <StateProvince>WA</StateProvince> <Country>1101</Country> <PostalCode>9999</PostalCode> </Address> </AddressList> <PhoneNumberList> <PhoneNumber Type="0096"> <Number>03 9637-2289</Number> <Extension>72289</Extension> <ListedStatus>Y</ListedStatus> </PhoneNumber> <PhoneNumber Type="0888"> <Number>0437-765-234</Number> <ListedStatus>N</ListedStatus> </PhoneNumber> </PhoneNumberList> <EmailList> <Email Type="01">fsmith@yahoo.com</Email> <Email Type="02">freddy@gmail.com</Email> </EmailList> </PersonInfo> <ProjectedGraduationYear>2014</ProjectedGraduationYear> <OnTimeGraduationYear>2012</OnTimeGraduationYear> <MostRecent> <SchoolLocalId>S1234567</SchoolLocalId> <HomeroomLocalId>hr12345</HomeroomLocalId> <YearLevel> <Code>P</Code> </YearLevel> <FTE>0.5</FTE> <Parent1Language>1201</Parent1Language> <Parent2Language>1201</Parent2Language> <LocalCampusId>D</LocalCampusId> <SchoolACARAId>VIC687</SchoolACARAId> <Homegroup>7A</Homegroup> <ClassCode>English 7D</ClassCode> <MembershipType>02</MembershipType> <FFPOS>2</FFPOS> <ReportingSchoolId>VIC670</ReportingSchoolId> <OtherEnrollmentSchoolACARAId>VIC6273</OtherEnrollmentSchoolACARAId> </MostRecent> <AcceptableUsePolicy>Y</AcceptableUsePolicy> <EconomicDisadvantage>N</EconomicDisadvantage> <ESL>Y</ESL> <ESLDateAssessed>2016-04-23</ESLDateAssessed> <YoungCarersRole>N</YoungCarersRole> <Disability>N</Disability> <IntegrationAide>N</IntegrationAide> <EducationSupport>N</EducationSupport> <HomeSchooledStudent>N</HomeSchooledStudent> <Sensitive>N</Sensitive> <LocalCodeList> <LocalCode> <LocalisedCode>0921</LocalisedCode> <Description>Serbia Montenegro</Description> <Element>StudentPersonal/PersonInfo/Demographics/CountryOfBirth</Element> </LocalCode> <LocalCode> <LocalisedCode>0921</LocalisedCode> <Description>Serbia Montenegro</Description> <Element>StudentPersonal/PersonInfo/Demographics/CountriesOfCitizenship/CountryOfCitizenship</Element> <ListIndex>1</ListIndex> </LocalCode> </LocalCodeList> </StudentPersonal>
Example 3.10.9-1: StudentPersonal

3.10.10 StudentSchoolEnrollment

This object defines information related to a student's enrollment. StudentSchoolEnrollment has typically been for one school year, however from 3.4.8, advice is that instances MAY span multiple school years. Due to this change, SchoolYear will now become optional. EntryDate and ExitDate will define the length of the particular school enrollment.

Note: Due to the change above, the community agreed that general advice should be removed from useage of the object from 3.4.8. The implications of this are;

SIF_Events are reported for this object.

StudentSchoolEnrollment
Figure 3.10.10-1: StudentSchoolEnrollment StudentSchoolEnrollment RefId StudentPersonalRefId SchoolInfoRefId MembershipType LocalId TimeFrame SchoolYear EntryDate EntryType YearLevel Homeroom Advisor Counselor Homegroup ACARASchoolId ClassCode TestLevel ReportingSchool House IndividualLearningPlan Calendar SIF_RefObject ExitDate ExitStatus ExitType FTE FTPTStatus FFPOS CatchmentStatus RecordClosureReason PromotionInfo PreviousSchool PreviousSchoolName DestinationSchool DestinationSchoolName StudentSubjectChoiceList StartedAtSchoolDate StudentGroupList PublishingPermissionList DisabilityLevelOfAdjustment DisabilityCategory CensusAge DistanceEducationStudent BoardingStatus InternationalStudent TravelDetails LocalCodeList SIF_Metadata SIF_ExtendedElements
 Element/@AttributeCharPrivacy RatingDescriptionType
 StudentSchoolEnrollment High

This object defines information related to a student's enrollment. StudentSchoolEnrollment has typically been for one school year, however from 3.4.8, advice is that instances MAY span multiple school years. Due to this change, SchoolYear will now become optional. EntryDate and ExitDate will define the length of the particular school enrollment.

Note: Due to the change above, the community agreed that general advice should be removed from useage of the object from 3.4.8. The implications of this are;

  • StudentSchoolEnrollment may span one or many years
  • A consumer must look to entry and exit dates as well as TimeFrame to identify a 'Current' student.
  • It will be up to the implementation to provide applications with advice.
  • This does not impact on the data structure of the StudentSchoolEnrollment object itself.

 
 
@
key
RefIdMLow

The ID (GUID) that uniquely identifies a particular enrollment.

 
RefIdType
 StudentPersonalRefIdMLow

The ID (GUID) of the student to whom this information is linked.

 
IdRefType
 SchoolInfoRefIdMLow

The ID (GUID) of the school to which this enrollment applies.

 
IdRefType
 MembershipTypeMLow

The type of this enrollment as it relates to the school identified in SchoolInfoRefId.

 
AUCodeSetsSchoolEnrollmentTypeType
 LocalIdOLow

The locally-assigned identifier for this student enrollment.

 
LocalIdType
 TimeFrameMLow

The timeframe of the enrollment based on the SIF_Date of last publication. For events, it is determined as of the date the event is generated. For requests and responses, it is calculated based on the date of the request.

 
AUCodeSetsEnrollmentTimeFrameType
 SchoolYearMLow

School year for which this enrollment is applicable, expressed as the four-digit year in which the school year ends (e.g. 2007). StudentSchoolEnrollment instances must not span multiple school years.

 
SchoolYearType
 EntryDateMLow

The date from when this enrollment is valid.

 
xs:date
 EntryTypeOLowContainer elements for EntryType information StudentEntryContainerType
 YearLevelOLow

Year or academic level of student.

 
YearLevelType
 HomeroomOLow

Homeroom for this enrollment.

 
HomeroomType
 AdvisorOLow

Staff member assigned as an advisor.

 
StaffRefIdType
 CounselorOLow

Staff member assigned as counselor.

 
StaffRefIdType
 HomegroupOLow

The name of the homegroup the student enrollment belongs to.

 
xs:normalizedString
 ACARASchoolIdOLow

ACARA School Id.

 
LocalIdType
 ClassCodeOLow

The name of the class code the student belongs to, for the purposes of NAPLAN registration.

 
xs:normalizedString
 TestLevelOLow

Values: 3,5,7,9. The test level that the student is registering for.

 
YearLevelType
 ReportingSchoolOLow

Is this the school to which student's report is to be made available?

 
AUCodeSetsYesOrNoCategoryType
 HouseOLow

The name of the house the student belongs to.

 
xs:normalizedString
 IndividualLearningPlanOMedium

Does this student have an individual learning plan in place?

 
AUCodeSetsYesOrNoCategoryType
 CalendarOLow

The calendar assigned to this enrollment.

 
IdRefType
@SIF_RefObjectMLow

The name of the object referenced.

 
values:
CalendarSummary
 ExitDateCLow

The last school calendar day of this enrollment. If the student has exited the school or the enrollment has a RecordClosureReason, ExitDate must have a value.

 
xs:date
 ExitStatusOHighContainer element for exit status codes. StudentExitStatusContainerType
 ExitTypeOHigh

The type of exit for this enrollment.

 
StudentExitContainerType
 FTEOLow

Full-time equivalent numeric value of the student's course load during this enrollment, expressed in decimal form, where 1.00 represents a full-time enrollment.

 
xs:decimal
xs:minInclusive0
xs:maxInclusive1
xs:fractionDigits2
 FTPTStatusOLow

An indication of whether the student is enrolled full time or part time.

 
AUCodeSetsFTPTStatusCodeType
 FFPOSOLow

Enrolled Full-fee Paying Overseas Student (FFPOS) Status. Enrolment Frame Element 10 NSCC Collection.

The status of an enrolment in a CRICOS course and whether the person is liable for a fee which reflects the imputed full average cost of the person's education at the school (including both recurrent and capital costs) irrespective of the actual arrangements to meet the fee.

 
AUCodeSetsFFPOSStatusCodeType
 CatchmentStatusOLow

Container element for location of an individual's legal residence relative to (within or outside) the boundaries of the school for this enrolment. Enrolment Catchment Status.

 
CatchmentStatusContainerType
 RecordClosureReasonOHigh

The reason why this enrollment was closed. The EndOfYear option must be used to convey status change due to rollover activity.

 
values:
SchoolExit
TimeDependentDataChange
EndOfYear
CampusExit
 PromotionInfoOMedium

Information on a student's promotion, retention, or demotion related to this enrollment instance.

 
PromotionInfoType
 PreviousSchoolOLow

If the student has previously been enrolled at a school, i.e. student is transferring, the previous school number.

 
LocalIdType
 PreviousSchoolNameOLow

If the student has previously been enrolled at a school, i.e. student is transferring, the previous school name.

 
xs:normalizedString
 DestinationSchoolOLow

If the student has exited the school, the local id of the school to which the student has transferred to.

 
LocalIdType
 DestinationSchoolNameOLow

If the student has exited the school, the school name to which the student has transferred to, or is transferring to.

 
xs:normalizedString
 StudentSubjectChoiceListOLow

List of Student Subject Choices where available.

 
StudentSubjectChoiceListType
 StartedAtSchoolDateOLow

First date the student was enrolled at this school if known.

 
xs:date
 StudentGroupListOMedium

List of groups that this student is a member of.

 
StudentGroupListType
 PublishingPermissionListOMedium

List of permissions applicable in general to publication of materials relating to the student.

 
PublishingPermissionListType
 DisabilityLevelOfAdjustmentOHigh

Level of Adjustment made for a student's disability.

 
values:
QDTP
Supplementary
Substantial
Extensive
 DisabilityCategoryOHigh

Category of a student's disability.

 
values:
Physical
Cognitive
Social-Emotional
Sensory
 CensusAgeOHigh

Age of the StudentCalculated for Non-gov Census reporting.

 
xs:unsignedInt
 DistanceEducationStudentOHigh

Is this student a Distance Education Student for Non-gov Census reporting.

 
AUCodeSetsYesOrNoCategoryType
 BoardingStatusOMedium

Is this student a Boarding or Day Student for AG Collection reporting?

 
AUCodeSetsBoardingType
 InternationalStudentOHigh

Is this student classified as an International Student?

 
AUCodeSetsYesOrNoCategoryType
 TravelDetailsOHigh

Information on a student's travel to and from school.

 
TravelDetailsContainerType
 LocalCodeListOHigh LocalCodeListType
 SIF_MetadataOHigh SIF_MetadataType
 SIF_ExtendedElementsOHigh SIF_ExtendedElementsType
Table 3.10.10-1: StudentSchoolEnrollment
{ "StudentSchoolEnrollment": { "RefId": "A8C3D3E3-4B35-9D75-101D-00AA001A1652", "StudentPersonalRefId": "D3E34B35-9D75-101A-8C3D-00AA001A1652", "SchoolInfoRefId": "D3E34B35-9D75-101A-8C3D-00AA001A1651", "MembershipType": "01", "TimeFrame": "C", "SchoolYear": "2004", "EntryDate": "2004-01-29", "EntryType": { "Code": "1838" }, "YearLevel": { "Code": "10" }, "Homeroom": { "SIF_RefObject": "RoomInfo", "value": "D7510D3E-34B3-591A-8C3D-00AA001A1651" }, "Advisor": { "SIF_RefObject": "StaffPersonal", "value": "B359D3E3-4D75-101A-8C3D-00AA001A1652" }, "Counselor": { "SIF_RefObject": "StaffPersonal", "value": "B459D3E3-4D75-101A-8C3D-00AA001A1653" }, "ExitType": { "Code": "1909", "OtherCodeList": { "OtherCode": [ { "Codeset": "Local", "value": "Victoria" } ] } }, "FTE": 1.0, "FTPTStatus": "01", "PublishingPermissionList": { "PublishingPermission": [ { "PermissionCategory": "OKMediaRelease", "PermissionValue": "N" }, { "PermissionCategory": "OKPrintedMaterial", "PermissionValue": "Y" } ] }, "CensusAge": 16, "InternationalStudent": "Y", "TravelDetails": { "ToSchool": { "TravelMode": "A", "TravelDetails": "Usually walks to school unless otherwise advised.", "TravelAccompaniment": "I" }, "FromSchool": { "TravelMode": "A", "TravelDetails": "Usually walks from school unless otherwise advised.", "TravelAccompaniment": "I" } } } }
<StudentSchoolEnrollment RefId="A8C3D3E3-4B35-9D75-101D-00AA001A1652"> <StudentPersonalRefId>D3E34B35-9D75-101A-8C3D-00AA001A1652</StudentPersonalRefId> <SchoolInfoRefId>D3E34B35-9D75-101A-8C3D-00AA001A1651</SchoolInfoRefId> <MembershipType>01</MembershipType> <TimeFrame>C</TimeFrame> <SchoolYear>2004</SchoolYear> <EntryDate>2004-01-29</EntryDate> <EntryType> <Code>1838</Code> </EntryType> <YearLevel> <Code>10</Code> </YearLevel> <Homeroom SIF_RefObject="RoomInfo">D7510D3E-34B3-591A-8C3D-00AA001A1651</Homeroom> <Advisor SIF_RefObject="StaffPersonal">B359D3E3-4D75-101A-8C3D-00AA001A1652</Advisor> <Counselor SIF_RefObject="StaffPersonal">B459D3E3-4D75-101A-8C3D-00AA001A1653</Counselor> <ExitType> <Code>1909</Code> <OtherCodeList> <OtherCode Codeset="Local">Victoria</OtherCode> </OtherCodeList> </ExitType> <FTE>1.00</FTE> <FTPTStatus>01</FTPTStatus> <PublishingPermissionList> <PublishingPermission> <PermissionCategory>OKMediaRelease</PermissionCategory> <PermissionValue>N</PermissionValue> </PublishingPermission> <PublishingPermission> <PermissionCategory>OKPrintedMaterial</PermissionCategory> <PermissionValue>Y</PermissionValue> </PublishingPermission> </PublishingPermissionList> <CensusAge>16</CensusAge> <InternationalStudent>Y</InternationalStudent> <TravelDetails> <ToSchool> <TravelMode>A</TravelMode> <TravelDetails>Usually walks to school unless otherwise advised.</TravelDetails> <TravelAccompaniment>I</TravelAccompaniment> </ToSchool> <FromSchool> <TravelMode>A</TravelMode> <TravelDetails>Usually walks from school unless otherwise advised.</TravelDetails> <TravelAccompaniment>I</TravelAccompaniment> </FromSchool> </TravelDetails> </StudentSchoolEnrollment>
Example 3.10.10-1: StudentSchoolEnrollment

Valid XHTML 1.0 Transitional